******中国·必威(bw·西汉姆联)有限公司-Official website
通知公告
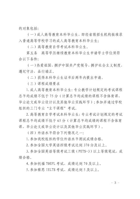
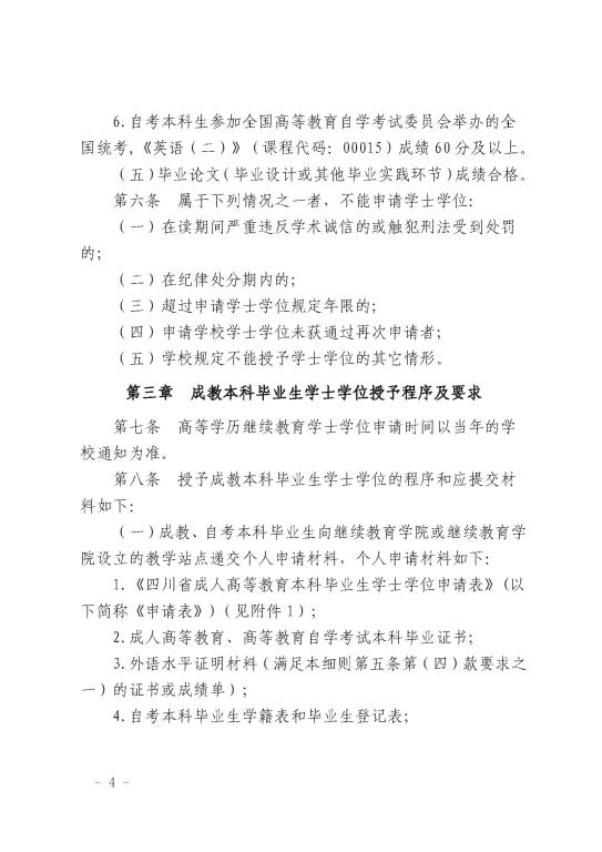
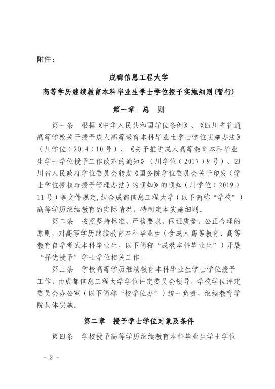
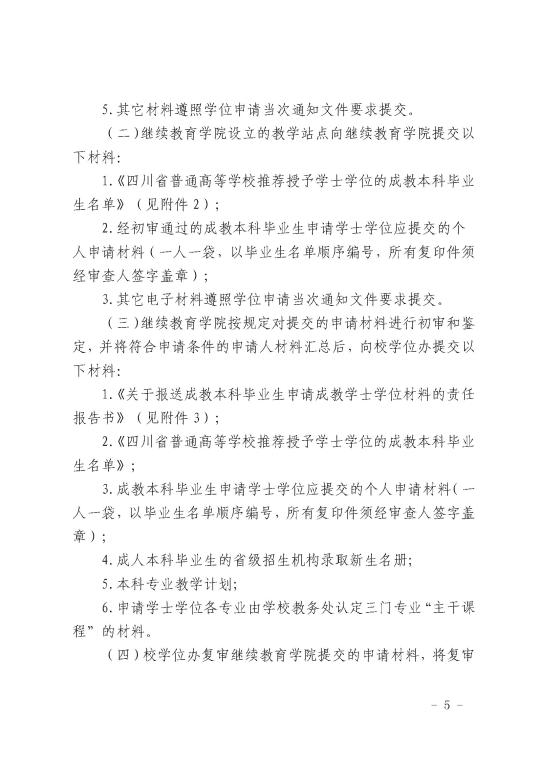
betway必威西汉姆联高等学历继续教育本科毕业生学士学位授予实施细则(暂行)
发表时间:2020-06-19 点击量:

各教学单位:

根据《国务院学位委员会关于印发< 学士学位授权与授予管理办法>的通知》(学位〔2019〕20号)精神,为保证我校高等学历继续教育本科毕业生(成教、自考本科毕业生)学士学位授予质量,2020年6月18日经betway必威西汉姆联第七届学位评定委员会第三次会议审议通过《betway必威西汉姆联高等学历继续教育本科毕业生学士学位授予实施细则(暂行)》(成信学位发〔2020〕7号)

上一篇:关于betway必威西汉姆联2020年成人高等教育本科学生学士学位外语水平考试网上报名的通知

下一篇:betway必威西汉姆联关于2020年上半年成教本科毕业生申请学士学位资格审查及材料报送的通知